GCP - Basic Information
Tip
Learn & practice AWS Hacking:
HackTricks Training AWS Red Team Expert (ARTE)
Learn & practice GCP Hacking:HackTricks Training GCP Red Team Expert (GRTE)
Learn & practice Az Hacking:HackTricks Training Azure Red Team Expert (AzRTE)
Support HackTricks
- Check the subscription plans!
- Join the 💬 Discord group or the telegram group or follow us on Twitter 🐦 @hacktricks_live.
- Share hacking tricks by submitting PRs to the HackTricks and HackTricks Cloud github repos.
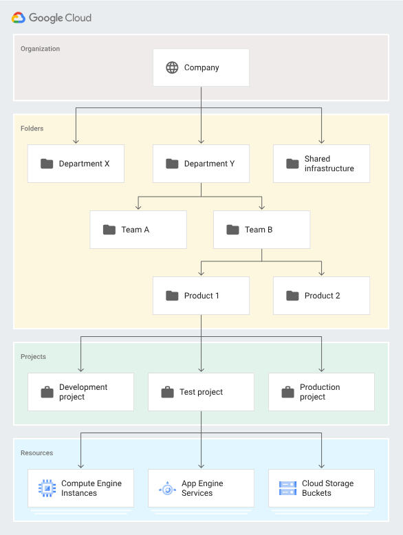
Resource hierarchy
Google Cloud uses a Resource hierarchy that is similar, conceptually, to that of a traditional filesystem. This provides a logical parent/child workflow with specific attachment points for policies and permissions.
At a high level, it looks like this:
Organization
--> Folders
--> Projects
--> Resources
A virtual machine (called a Compute Instance) is a resource. A resource resides in a project, probably alongside other Compute Instances, storage buckets, etc.
 (1) (1) (1) (1) (1) (1).png)
https://cloud.google.com/static/resource-manager/img/cloud-hierarchy.svg
Projects Migration
It’s possible to migrate a project without any organization to an organization with the permissions roles/resourcemanager.projectCreator and roles/resourcemanager.projectMover. If the project is inside other organization, it’s needed to contact GCP support to move them out of the organization first. For more info check this.
Organization Policies
Allow to centralize control over your organization’s cloud resources:
- Centralize control to configure restrictions on how your organization’s resources can be used.
- Define and establish guardrails for your development teams to stay within compliance boundaries.
- Help project owners and their teams move quickly without worry of breaking compliance.
These policies can be created to affect the complete organization, folder(s) or project(s). Descendants of the targeted resource hierarchy node inherit the organization policy.
In order to define an organization policy, you choose a constraint, which is a particular type of restriction against either a Google Cloud service or a group of Google Cloud services. You configure that constraint with your desired restrictions.
.png)
https://cloud.google.com/resource-manager/img/org-policy-concepts.svg
Common use cases
- Limit resource sharing based on domain.
- Limit the usage of Identity and Access Management service accounts.
- Restrict the physical location of newly created resources.
- Disable service account creation
.png)
There are many more constraints that give you fine-grained control of your organization’s resources. For more information, see the list of all Organization Policy Service constraints.
Default Organization Policies
These are the policies that Google will add by default when setting up your GCP organization:
Access Management Policies
- Domain restricted contacts: Prevents adding users to Essential Contacts outside your specified domains. This limits Essential Contacts to only allow managed user identities in your selected domains to receive platform notifications.
- Domain restricted sharing: Prevents adding users to IAM policies outside your specified domains. This limits IAM policies to only allow managed user identities in your selected domains to access resources inside this organization.
- Public access prevention: Prevents Cloud Storage buckets from being exposed to the public. This ensures that a developer can’t configure Cloud Storage buckets to have unauthenticated internet access.
- Uniform bucket level access: Prevents object-level access control lists (ACLs) in Cloud Storage buckets. This simplifies your access management by applying IAM policies consistently across all objects in Cloud Storage buckets.
- Require OS login: VMs created in new projects will have OS Login enabled. This lets you manage SSH access to your instances using IAM without needing to create and manage individual SSH keys.
Additional security policies for service accounts
- Disable automatic IAM grants: Prevents the default App Engine and Compute Engine service accounts from automatically being granted the Editor IAM role on a project at creation. This ensures service accounts don’t receive overly-permissive IAM roles upon creation.
- Disable service account key creation: Prevents the creation of public service account keys. This helps reduce the risk of exposing persistent credentials.
- Disable service account key upload: Prevents the uploading of public service account keys. This helps reduce the risk of leaked or reused key material.
Secure VPC network configuration policies
- Define allowed external IPs for VM instances: Prevents the creation of Compute instances with a public IP, which can expose them to internet traffic.
- Disable VM nested virtualization: Prevents the creation of nested VMs on Compute Engine VMs. This decreases the security risk of having unmonitored nested VMs.
- Disable VM serial port: Prevents serial port access to Compute Engine VMs. This prevents input to a server’s serial port using the Compute Engine API.
- Restrict authorized networks on Cloud SQL instances: Prevents public or non-internal network ranges from accessing your Cloud SQL databases.
- Restrict Protocol Forwarding Based on type of IP Address: Prevents VM protocol forwarding for external IP addresses.
- Restrict Public IP access on Cloud SQL instances: Prevents the creation of Cloud SQL instances with a public IP, which can expose them to internet traffic.
- Restrict shared VPC project lien removal: Prevents the accidental deletion of Shared VPC host projects.
- Sets the internal DNS setting for new projects to Zonal DNS Only: Prevents the use of a legacy DNS setting that has reduced service availability.
- Skip default network creation: Prevents automatic creation of the default VPC network and related resources. This avoids overly-permissive default firewall rules.
- Disable VPC External IPv6 usage: Prevents the creation of external IPv6 subnets, which can be exposed to unauthorized internet access.
IAM Roles
These are like IAM policies in AWS as each role contains a set of permissions.
However, unlike in AWS, there is no centralized repo of roles. Instead of that, resources give X access roles to Y principals, and the only way to find out who has access to a resource is to use the get-iam-policy method over that resource.
This could be a problem because this means that the only way to find out which permissions a principal has is to ask every resource who is it giving permissions to, and a user might not have permissions to get permissions from all resources.
There are three types of roles in IAM:
- Basic/Primitive roles, which include the Owner, Editor, and Viewer roles that existed prior to the introduction of IAM.
- Predefined roles, which provide granular access for a specific service and are managed by Google Cloud. There are a lot of predefined roles, you can see all of them with the privileges they have here.
- Custom roles, which provide granular access according to a user-specified list of permissions.
There are thousands of permissions in GCP. In order to check if a role has a permissions you can search the permission here and see which roles have it.
You can also search here predefined roles offered by each product. Note that some roles cannot be attached to users and only to SAs because some permissions they contain.
Moreover, note that permissions will only take effect if they are attached to the relevant service.
Or check if a custom role can use a specific permission in here.
GCP - IAM, Principals & Org Policies Enum
Users
In GCP console there isn’t any Users or Groups management, that is done in Google Workspace. Although you could synchronize a different identity provider in Google Workspace.
You can access Workspaces users and groups in https://admin.google.com.
MFA can be forced to Workspaces users, however, an attacker could use a token to access GCP via cli which won’t be protected by MFA (it will be protected by MFA only when the user logins to generate it: gcloud auth login).
Groups
When an organisation is created several groups are strongly suggested to be created. If you manage any of them you might have compromised all or an important part of the organization:
| Group | Function |
gcp-organization-admins(group or individual accounts required for checklist) | Administering any resource that belongs to the organization. Assign this role sparingly; org admins have access to all of your Google Cloud resources. Alternatively, because this function is highly privileged, consider using individual accounts instead of creating a group. |
gcp-network-admins(required for checklist) | Creating networks, subnets, firewall rules, and network devices such as Cloud Router, Cloud VPN, and cloud load balancers. |
gcp-billing-admins(required for checklist) | Setting up billing accounts and monitoring their usage. |
gcp-developers(required for checklist) | Designing, coding, and testing applications. |
gcp-security-admins | Establishing and managing security policies for the entire organization, including access management and organization constraint policies. See the Google Cloud security foundations guide for more information about planning your Google Cloud security infrastructure. |
gcp-devops | Creating or managing end-to-end pipelines that support continuous integration and delivery, monitoring, and system provisioning. |
gcp-logging-admins | |
gcp-logging-viewers | |
gcp-monitor-admins | |
gcp-billing-viewer(no longer by default) | Monitoring the spend on projects. Typical members are part of the finance team. |
gcp-platform-viewer(no longer by default) | Reviewing resource information across the Google Cloud organization. |
gcp-security-reviewer(no longer by default) | Reviewing cloud security. |
gcp-network-viewer(no longer by default) | Reviewing network configurations. |
grp-gcp-audit-viewer(no longer by default) | Viewing audit logs. |
gcp-scc-admin(no longer by default) | Administering Security Command Center. |
gcp-secrets-admin(no longer by default) | Managing secrets in Secret Manager. |
Default Password Policy
- Enforce strong passwords
- Between 8 and 100 characters
- No reuse
- No expiration
- If people is accessing Workspace through a third party provider, these requirements aren’t applied.
.png)
.png)
Service accounts
These are the principals that resources can have attached and access to interact easily with GCP. For example, it’s possible to access the auth token of a Service Account attached to a VM in the metadata.
It is possible to encounter some conflicts when using both IAM and access scopes. For example, your service account may have the IAM role of compute.instanceAdmin but the instance you’ve breached has been crippled with the scope limitation of https://www.googleapis.com/auth/compute.readonly. This would prevent you from making any changes using the OAuth token that’s automatically assigned to your instance.
It’s similar to IAM roles from AWS. But not like in AWS, any service account can be attached to any service (it doesn’t need to allow it via a policy).
Several of the service accounts that you will find are actually automatically generated by GCP when you start using a service, like:
PROJECT_NUMBER-compute@developer.gserviceaccount.com
PROJECT_ID@appspot.gserviceaccount.com
However, it’s also possible to create and attach to resources custom service accounts, which will look like this:
SERVICE_ACCOUNT_NAME@PROJECT_NAME.iam.gserviceaccount.com
Keys & Tokens
There are 2 main ways to access GCP as a service account:
- Via OAuth tokens: These are tokens that you will get from places like metadata endpoints or stealing http requests and they are limited by the access scopes.
- Keys: These are public and private key pairs that will allow you to sign requests as the service account and even generate OAuth tokens to perform actions as the service account. These keys are dangerous because they are more complicated to limit and control, that’s why GCP recommend to not generate them.
- Note that every-time a SA is created, GCP generates a key for the service account that the user cannot access (and won’t be listed in the web application). According to this thread this key is used internally by GCP to give metadata endpoints access to generate the accesible OAuth tokens.
Access scopes
Access scope are attached to generated OAuth tokens to access the GCP API endpoints. They restrict the permissions of the OAuth token.
This means that if a token belongs to an Owner of a resource but doesn’t have the in the token scope to access that resource, the token cannot be used to (ab)use those privileges.
Google actually recommends that access scopes are not used and to rely totally on IAM. The web management portal actually enforces this, but access scopes can still be applied to instances using custom service accounts programmatically.
You can see what scopes are assigned by querying:
curl 'https://www.googleapis.com/oauth2/v1/tokeninfo?access_token=<access_token>'
{
"issued_to": "223044615559.apps.googleusercontent.com",
"audience": "223044615559.apps.googleusercontent.com",
"user_id": "139746512919298469201",
"scope": "openid https://www.googleapis.com/auth/userinfo.email https://www.googleapis.com/auth/cloud-platform https://www.googleapis.com/auth/appengine.admin https://www.googleapis.com/auth/sqlservice.login https://www.googleapis.com/auth/compute https://www.googleapis.com/auth/accounts.reauth",
"expires_in": 2253,
"email": "username@testing.com",
"verified_email": true,
"access_type": "offline"
}
The previous scopes are the ones generated by default using gcloud to access data. This is because when you use gcloud you first create an OAuth token, and then use it to contact the endpoints.
The most important scope of those potentially is cloud-platform, which basically means that it’s possible to access any service in GCP.
You can find a list of all the possible scopes in here.
If you have gcloud browser credentials, it’s possible to obtain a token with other scopes, doing something like:
# Maybe you can get a user token with other scopes changing the scopes array from ~/.config/gcloud/credentials.db
# Set new scopes for SDKs credentials
gcloud auth application-default login --scopes=https://www.googleapis.com/auth/userinfo.email,https://www.googleapis.com/auth/cloud-platform,https://www.googleapis.com/auth/sqlservice.login,https://www.googleapis.com/auth/appengine.admin,https://www.googleapis.com/auth/compute,https://www.googleapis.com/auth/accounts.reauth,https://www.googleapis.com/auth/admin.directory.user,https://www.googleapis.com/auth/admin.directory.group,https://www.googleapis.com/auth/admin.directory.domain,https://www.googleapis.com/auth/admin.directory.user
# Print new token
gcloud auth application-default print-access-token
# To use this token with some API you might need to use curl to indicate the project header with --header "X-Goog-User-Project: <project-name>"
Terraform IAM Policies, Bindings and Memberships
As defined by terraform in https://registry.terraform.io/providers/hashicorp/google/latest/docs/resources/google_project_iam using terraform with GCP there are different ways to grant a principal access over a resource:
- Memberships: You set principals as members of roles without restrictions over the role or the principals. You can put a user as a member of a role and then put a group as a member of the same role and also set those principals (user and group) as member of other roles.
- Bindings: Several principals can be binded to a role. Those principals can still be binded or be members of other roles. However, if a principal which isn’t binded to the role is set as member of a binded role, the next time the binding is applied, the membership will disappear.
- Policies: A policy is authoritative, it indicates roles and principals and then, those principals cannot have more roles and those roles cannot have more principals unless that policy is modified (not even in other policies, bindings or memberships). Therefore, when a role or principal is specified in policy all its privileges are limited by that policy. Obviously, this can be bypassed in case the principal is given the option to modify the policy or privilege escalation permissions (like create a new principal and bind him a new role).
References
- https://about.gitlab.com/blog/2020/02/12/plundering-gcp-escalating-privileges-in-google-cloud-platform/
- https://cloud.google.com/resource-manager/docs/cloud-platform-resource-hierarchy
Tip
Learn & practice AWS Hacking:
HackTricks Training AWS Red Team Expert (ARTE)
Learn & practice GCP Hacking:HackTricks Training GCP Red Team Expert (GRTE)
Learn & practice Az Hacking:HackTricks Training Azure Red Team Expert (AzRTE)
Support HackTricks
- Check the subscription plans!
- Join the 💬 Discord group or the telegram group or follow us on Twitter 🐦 @hacktricks_live.
- Share hacking tricks by submitting PRs to the HackTricks and HackTricks Cloud github repos.


